等保政策

了解最新等保资讯及等保政策

当前位置:首页>等保资讯>等保政策
全部 851 等保资讯 540 等保政策 15

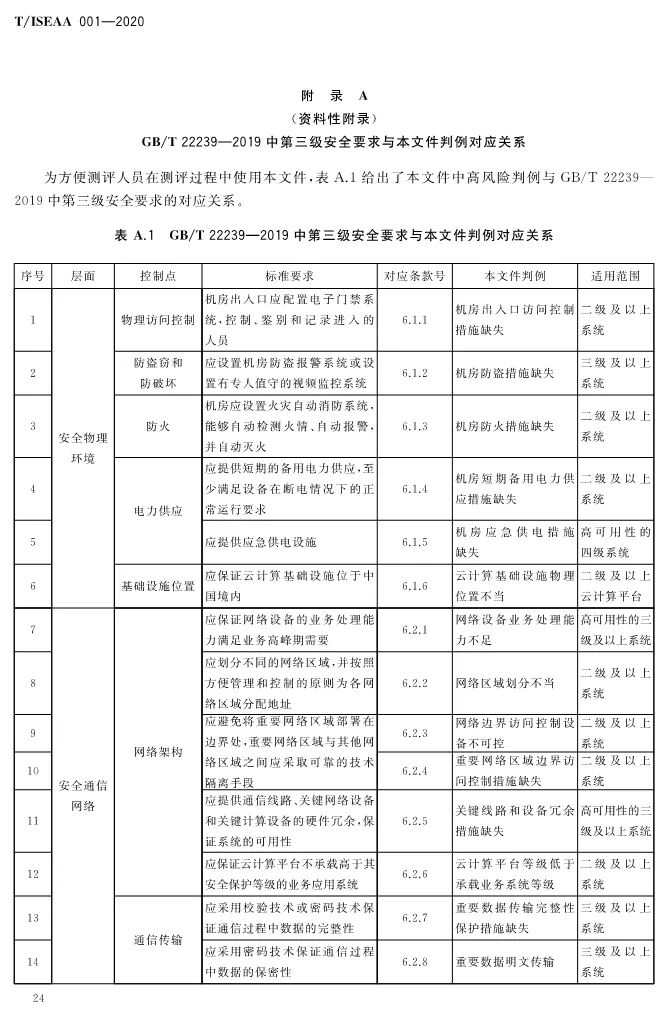
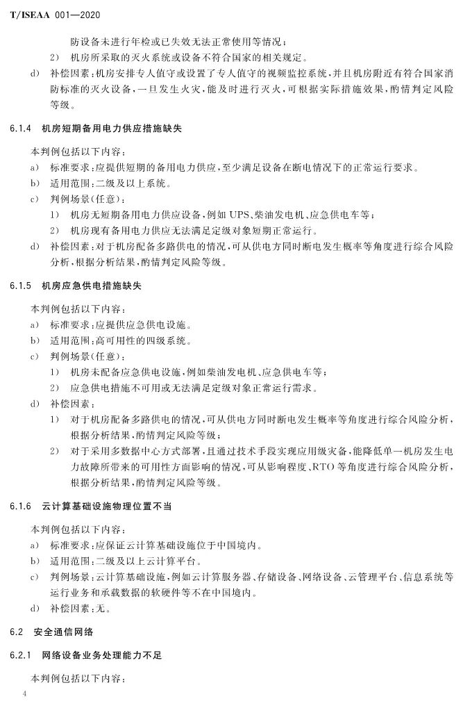
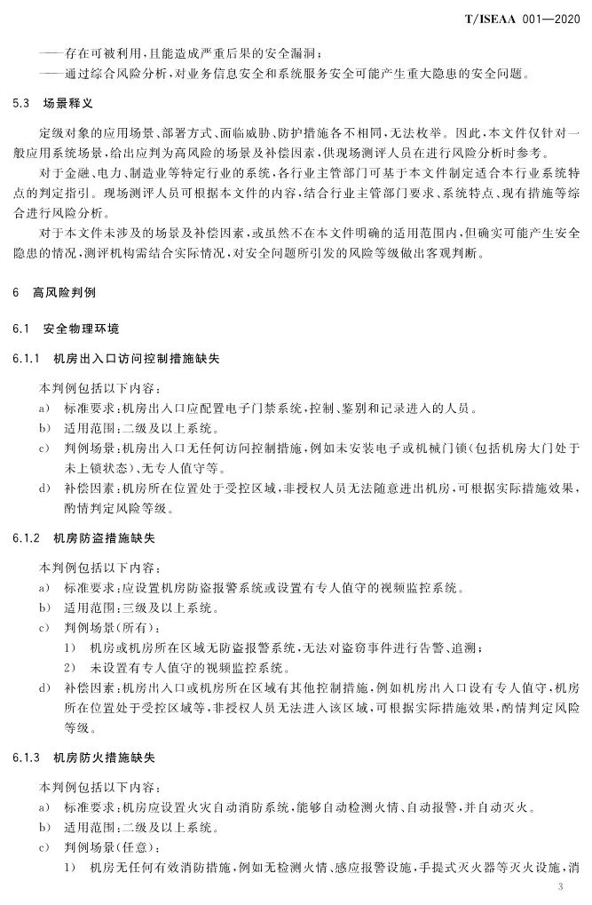
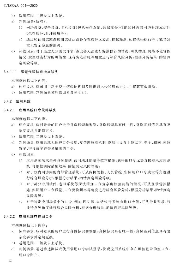
网络安全等级保护测评高风险判定指引 -发布版(2020.12.1实施)

时间:2021-01-11   访问量:3681
关键词: 网络安全 等级保护测评

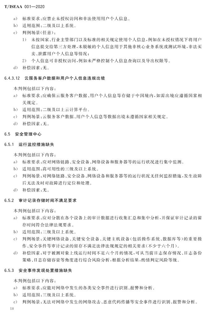
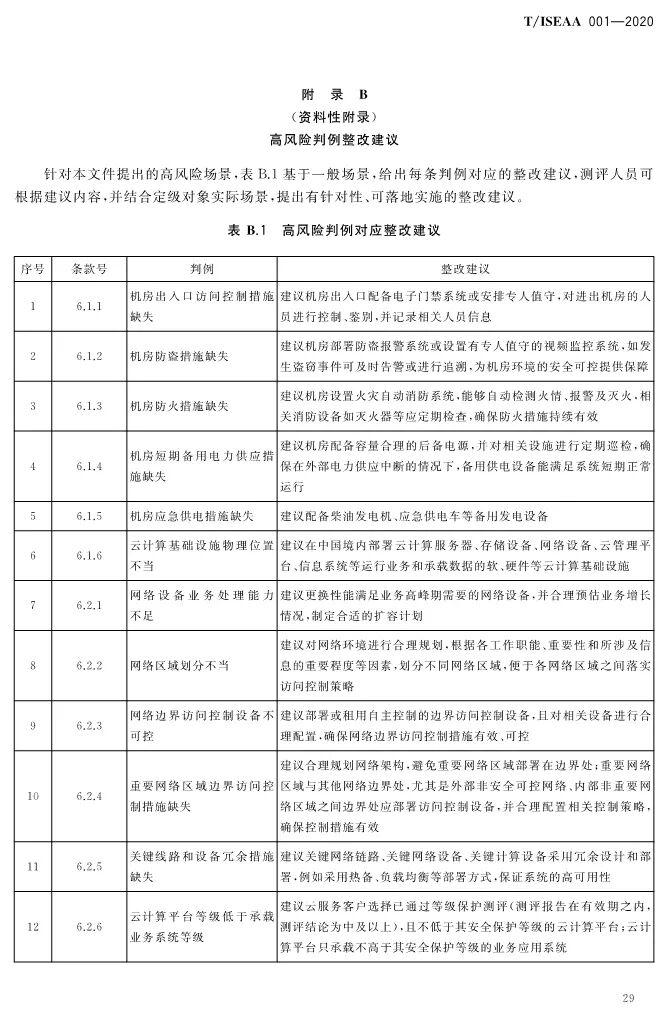
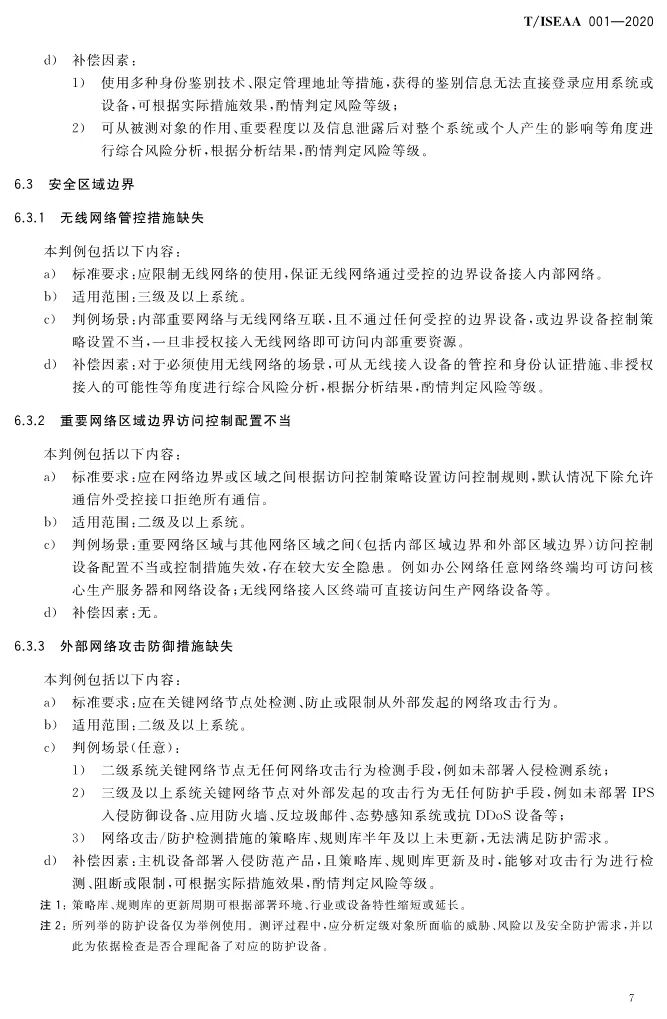
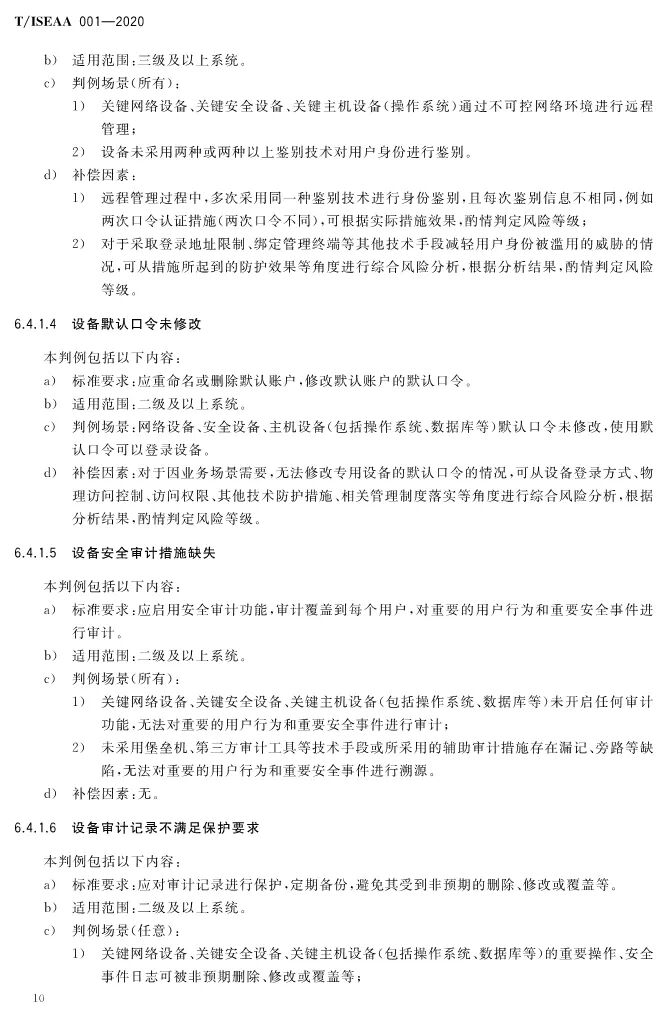
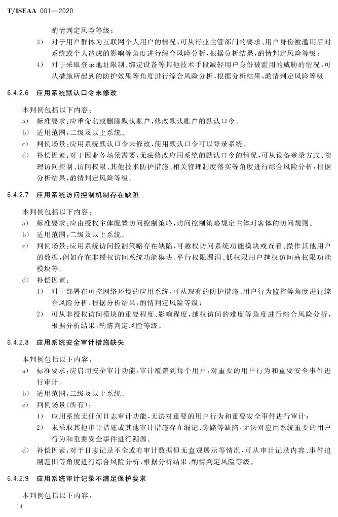
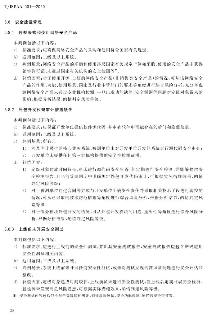
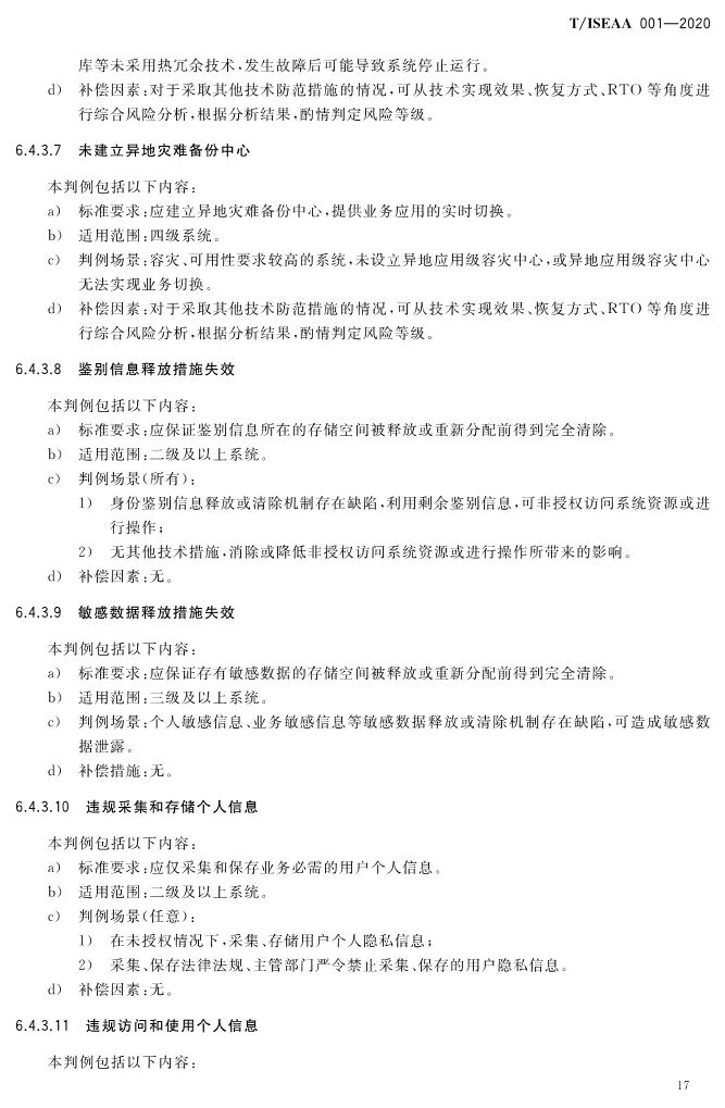
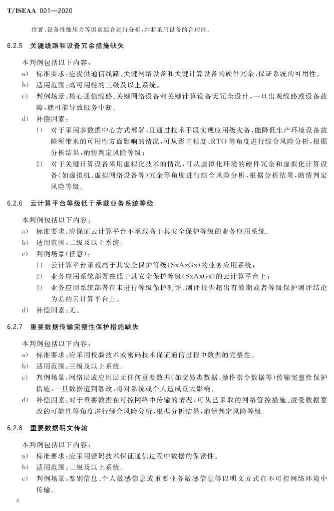
    等保测评整改实施过程中,高风险项必须要全部整改达标。

    因此,中关村信息安全测评联盟发布了高风险判定标准,该标准2020年12月1日正式实施。


图片图片图片图片图片图片图片图片图片图片图片图片图片图片图片图片图片图片图片图片图片图片图片图片图片图片图片

图片

图片

图片

图片

图片

图片

图片

图片

图片

图片

图片

图片



上一篇:没有了!

下一篇:信息安全等级保护商用密码管理办法实施意见

在线咨询

点击这里给我发消息 等保测评咨询

在线咨询

免费通话

24小时免费咨询

请输入您的联系电话,座机请加区号

免费通话

微信扫一扫

微信联系
返回顶部